近期,李春来教授课题组在国际权威学术期刊《Nonlinear Dynamics》发表题为“三稳态局部有源忆阻器及其神经网络应用”(A tristable locally active memristor and its application in Hopfield neural network)的研究论文。论文第二作者杨永艳为我校信息与通信工程专业2019级硕士研究生。论文基本信息如图1。

图1 论文基本信息.
磁控忆阻器状态受磁通量变化率和施加电压的限制,这与生物神经元的电磁感应和膜电位之间的相互作用非常相似。因此,可通过磁控忆阻器来刻画神经元介质中电磁生理学的物理效应。同时,作为模拟生物神经网络的数学模型,人工神经网络从生物神经网络的结构与功能出发,深入挖掘生物神经网络的放电特性及放电机制,从而实现生物神经网络信息的表征、处理与调控。而将忆阻器与人工神经网络相结合,可以构成忆阻形态神经网络。作为类脑研究的重要算法,忆阻神经网络可广泛应用于模式识别、语音合成、联想记忆等实际工程。
本成果报道了一种具有三稳定平衡态的非易失性局部有源忆阻器。从理论和数值角度研究了不同平衡态的切换机制,并基于蔡氏忆阻理论研究了忆阻器的非易失性和局部有源性,发现忆阻器的局部有源区域可由忆阻器参数调控。继而,根据神经突触的电磁学特性,设计了一个忆阻型Hopfield神经网络系统。动力学分析显示忆阻器突触耦合权重可影响神经网络系统平衡点的分布。此外,由于忆阻突触的介入,神经网络呈现出复杂的动力学行为,如多稳态和簇发放电。
图2为忆阻器的三稳态特性,图3为忆阻器三个平衡状态间的切换过程。
图3 忆阻器三个平衡状态间的切换.
图4为描述忆阻神经网络多稳态的吸引盆。其中,不同颜色区域代表不同类型吸引子:图4(a)中绿色、红色和青色区域代表周期-1吸引子、周期-4吸引子和混沌吸引子;图4(b)中绿色、红色和青色区域代表周期-1吸引子、混沌吸引子和周期-2吸引子。分别从图4(a)和图4(b)的三个区域中选择不同初始条件,可得到相应类型的吸引子,如图5所示。

图4 忆阻神经网络的吸引盆.

图5 吸引盆中不同颜色区域对应的吸引子相图.
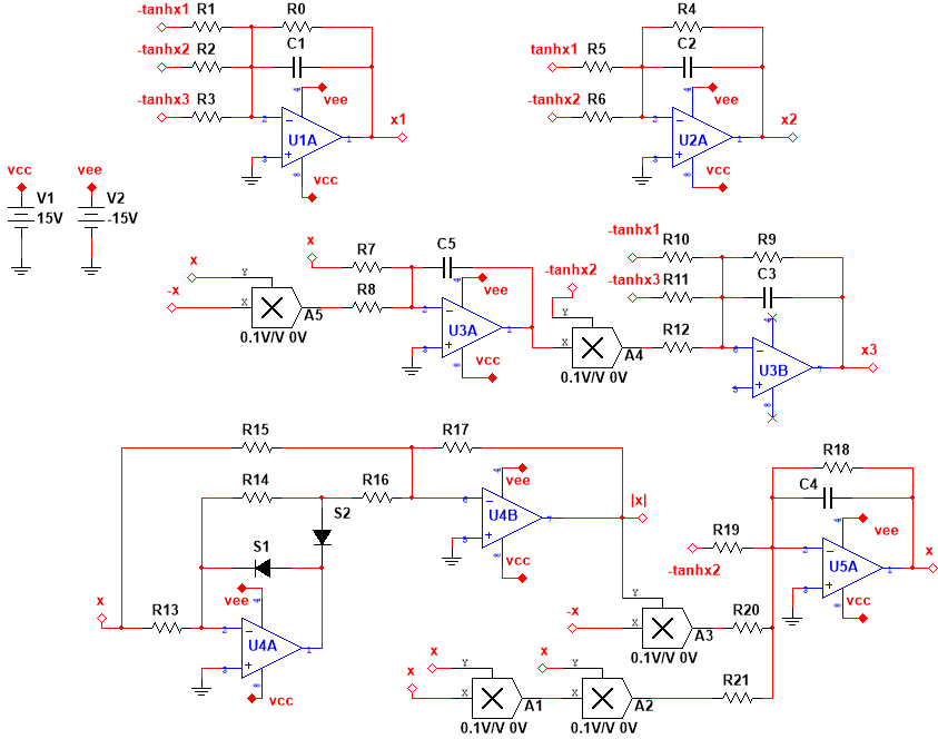
图6为利用商用元件和模块化设计理论设计的忆阻神经网络实现电路。

图6 忆阻神经网络的等效电路.